本文发表于《新文科教育研究》2022年第1期;因篇幅限制,注释从略,引用请以刊物原文为准。
作者简介:高利红,中南财经政法大学法学院教授
摘要:中国共产党领导的教育立法经历了三个阶段。1949年之前,教育主权渐次确立,立法保护受教育权,初步形成了教育法律体系,将受教育权确立为宪法性权利,由政府提供义务教育,教育法律的国家意志突出,公法特征鲜明。1949至1976年间,在经历了全面接管、院系调整、改造教育内容等之后,国家全面收回教育主权,法律规定国家为保障公民的受教育权提供物质、师资等基础性资源,教育法律先立后废,政策主导下的教育治理体现了公权至上、服务政治的特征。1977年后建立了国家和学校二元权力学位授予制度,法律赋予了受教者更多的教育内容、教育形式选择自由,比较全面地构筑了保护教育平等的法律制度体系,教育立法表现为公权主导、私法生长,整体服务国家战略。在教育全球化的背景下,我国适度节制教育管理权,深化保障受教育权。在积极参与教育国际治理之际,维护本国的传统文化和教育主权始终是主题之一。
关键词:教育立法;教育主权;受教育权
教育现代化是中国现代化最重要的组成部分之一。中国共产党领导下的教育转型,自早期试办新式教育至今,已有百年之久,其中的教育立法也从风雨如晦的20世纪20年代,走到体系初成、格局恢宏的今天。全国人大常委会决定从2021年开始研究启动“教育法典编纂工作”,以期以井然之理性规制教育。百年来,中国的教育事业在中国共产党的领导下走过了夺回教育主权、为人民争取受教育权的阶段,也经历了政策主导、公权至上的教育政策和法律的艰难探索。1978年以降,法治的空间日益拓展,教育法治快速发展,在教育国际化的推动之下,教育法领域的私法具备了生长空间,教育的服务属性、产品属性渐为法律所接受。在教育全球化和我国“双一流”建设的背景下,如何运用法治保障我国教育在全球治理和竞争中的权益,保护国民的受教育权,成为新的时代问题。目前对教育法治的历史演进的学术研究较为少见,仅有少量关于教育主权的学术论文。教育立法,既要遵循教育规律,也应尊重法律理性。本文拟对中国共产党领导下的百年教育法治进行宏观探析,发掘其基本法理。以教育主权、受教育权为权力—权利分析基础,以公法—私法为法治演进的脉络,对我国百年教育法治进行学理归纳,提炼其特点,发现其规律,为我国教育法治在全球化时代的定位提供理论参考,亦为教育法典化做些许理论准备。
一、1949年以前:渐次确立教育主权,保护受教育权
(一)教育主权的渐次确立
教育主权在我国的含义与欧美不尽相同。于中国而言,其主要内涵形成于20世纪20年代的“收回教育权运动”,该运动针对16世纪末以来西方传教士在中国创办的各类教会教育系统,提出收回一切外国人在华教育权的主张。经过300余年的发展,教会通过教育体制,在中国部分地区建立了基督教社会秩序,俨然已是“国中之国”。北洋政府治理下的中国士人深感文化受到威胁,于是发起抵制运动。该运动以1923年《少年中国》上发表的《教会教育问题》提出的“收回教育权”口号为名称。因此,中国文化和法律意义上的教育主权更强调国际法意义上政治国家对于本国教育的最高控制权。究其实质而言,教育主权是一个国家追求对独特生活方式、文化形态的自我决定和自我负责。当这一概念被运用于国际社会时,其针对的是其他国家的文化侵入;用于国内时,则体现在国家对教育的立法、行政和司法管辖权,强调国家对教育的控制权。中国共产党在创制教育体系之际,所要求之教育主权,兼具国际法和国内法双重含义。以下详述之。
1.教育权是党领导下的行政权力
中国共产党领导下的人民政权认为,教育权是人民政权的重要权力,其核心是举办教育和管理教育的权力,以此为法理逻辑出发点,第二次国内革命战争时期,中国共产党领导下的农村革命根据地的工农民主政权建立了以人民为中心的教育管理体制。在创办的学校中,充分行使教育权,规定教育原则,制定教学规范,编写教材等。其实,早在1921年《中国共产党第一个决议》中,就曾明确指出,“工人学校应逐渐变成工人政党的中心机构,否则,这种学校就无须存在,可予以解散或改组”。足见中国共产党在创办之初就要求把握教育权,将之作为党的建设和发展中的重点环节。1928年,井冈山湘赣边区工农兵苏维埃政府即由政府主导教育,强调工农兵自己管理教育。1931年在江西瑞金召开了中华工农兵苏维埃第一次全国代表大会,成立中华苏维埃共和国。苏维埃临时中央政府设置了中央教育人民委员部,是中央人民委员会的九部之一,行使教育行政权力,管理苏区的职业教育、工农兵业余教育、儿童教育和师范教育。内设初等教育局、高等教育局、社会教育局、艺术局等,还有专门的消灭文盲协会。就其管理范围而言,可谓涵盖了教育的各个年龄阶段和各种类型。教育行政实行分级管理体制,中央负责教育方针、政策和计划的制定,各级教育行政部门则直接指导各类学校办学。1932年还专门成立了教材编审委员会,由徐特立担任主任,以强化行政对于教材的统一领导和管理,贯彻党的教育方针。1934年教育人民委员部又发布了《教育行政纲要》,规定“教育部在教育方针及政策上领导全国学校教育(普通教育)及社会教育”并拨付国立学校经费。另设教材编审局,负责统一编审教材。
抗战时期,党的教育立法延续了苏区的基本制度,将教育权作为国家的基本权力,不断完善和建立国家教育体制,全面统辖国民教育。对义务教育、干部教育、高等教育等均进行了体系化的制度建设,建立了较为完善的国民教育体系。将国民教育分为学校教育与社会教育,进而规定,在学校教育方面,举其大者,尽可能地恢复与重建各地小学校,达到每村有一个初级小学校,每乡(或每编制村)有一个中心小学或模范初级小学,每个中心区有一个两级小学或完全小学;某些县区内公立中学的设立,应相当正规化;必须计划在几个中心地区设立师范学校。此外,还采用说服解释的方法及政府法令的强制力量,大量地动员学龄儿童入学;在县级政府的教育厅或科以下设置专门的“督学”。教材则力求完备与同一。1949年后我国的教育行政管理也吸纳这一时期的体制。
2.充分行使教育立法权,初步形成教育法律体系
农村革命根据地建立以后,苏维埃政府进行了系统性的立法。1931年中央苏区召开了第一次全国代表大会和中央执行委员会第一次全体会议,通过了一系列法律,此后又陆续颁布法律,形成了“初具规模的中华苏维埃法制体系”。教育立法是苏区立法中至关重要的组成部分。1933年颁布《省、县、区、市教育部及各级教育委员会的暂行组织纲要》,以便统一进行教育行政管理,筹措拨付教育经费,稳定教师队伍,组织教材编写。为此,还专门颁布了《小学教育制度草案》和《小学课程与教则草案》,规范小学教育管理和课程设置、教材等内容。此后又陆续发布关于师范、教师待遇等各类法律法规,最终于1934年将24个法规汇编成《苏维埃教育法规》正式发布。
1938年《中共扩大的六中全会政治决议案》决定“实行国防教育政策,使教育为民族自卫战争服务”,随即,在陕甘宁边区和18个敌后抗日根据地颁布了一系列教育法律法规,以保障政府有效行使教育管理权,改造旧制教育。设置三级教育制即群众教育(村镇乡市范围的成人教育和儿童教育)、初级干部教育(县或分区范围的县科员及区乡级干部的提高和培养)和中级干部教育。比如1939年的《陕甘宁边区小学法》规定,“小学课程由教育厅规定”,“小学教材一律采用教育厅编辑或审定的课本及补充读物”。1940年《陕甘宁边区实施义务教育暂行办法》(战字第42号),规定了实施义务教育的区县必须保障的基本条件及推行义务教育的步骤等,还规定,县政府可对达到年龄但不送儿童入学的家长科处罚金或劳役。1941年的《陕甘宁边区施政纲领》规定了基本教育制度。
根据地和解放区对教育主权的理解,除了借鉴苏俄,也与中国20世纪20年代收回教育主权运动对教育主权内涵的确定和民国时期国民党有关教育的法律有一定关系。
在收回教育权运动中,学术界受土耳其教育国家化的影响,对教育主权的讨论集中于教育行政权。“国家对于国内之教育设施,只要国家有存在的资格,均有其固有的行政权,也就是对于教育机关设置裁废及教育目标课程内容私人设学等事均有权依法理处理。”当时的中国共产党人在将国力衰落的部分原因归于国民党政府未能收回教育权的同时,积极参加收回教育权运动,主张“中国教育部原定有立案办法。但他们办的学校都……与章部不和……政府应用权力令照章办理,学生亦应用实力反对他们传教”。国民党在这一时期颁布了一系列教育法律,包括《国立大学条例》(1924年)、《教育厅暂行条例》(1924年)、《大学组织法》(1929年)等,颁布了学科规程、科目表、大学课程标准等,教育法律涵盖教员评聘、学生考核等,性质上属于政府主导下的强制性制度构建。中国共产党领导下的教育立法显然吸纳了收回教育权运动中的主张和国民党政府的一些具体制度。当然,更为主要的是师法苏俄。
(二)保障人民的受教育权
1.将受教育权确立为宪法性权利
1931年的《中华苏维埃共和国宪法大纲》第一次非常明确地将受教育权确立为宪法性权利,此后在1946年的《陕甘宁边区宪法原则》中再次规定,“人民有免于愚昧及不健康的权利”。抗日战争时期,边区普遍开展识字教育,编制适合群众的教材,主要遴选出与生产、纺织、卫生有关的字,并推行子教母、夫教妻等教育方法,结合实际,不求进度一致。有的地方还组织了儿童团识字组、妇女识字组等。根据当时的总结,群众性识字运动取得了良好的教育效果,帮助人民在实质意义上免于愚昧,获得了受教育权。
2.规定政府提供义务教育
受教育权本质上属于社会性人权,其实现有待政府提供服务和保障,权利人无力自行实现该权利。因此,联合国大会1966年开放签署的《经济、社会及文化权利国际公约》在规定人人有受教育权的同时,规定了缔约国应采取措施,在初等教育阶段提供免费、强制性教育。《共产党宣言》中写道:“对一切儿童实行公共的和免费的教育。”而中国共产党的创始人在早期即具有为人民办教育、保障贫民受教育权的思想,以践行马克思主义理想。以中国共产党创办的湖南自修大学为例,其《组织大纲》(1923年)第一条规定:“本大学鉴于现在教育制度之缺点,采取古代书院与现代学校二者之长……使文化普及于平民,学术周流于社会。”湖南自修大学试图结合中国传统的书院与新式学校之长,建立为人民办教育的具有中国特色的基本教育体制。
第二次国内革命战争时期,义务教育体制开始形成。《江西省苏维埃临时政纲》(1927年)第二十条规定:“实行普及义务教育及职业教育。”湘鄂赣革命根据地也在经费极其困难的情况下,“提倡平民教育,创办红色学校、成人补习班,允许失业工农兵及贫民子弟免费入学”。建立中华苏维埃共和国后,在《宪法大纲》中规定“在进行阶级战争许可的范围内,应开始施行完全免费的普及教育”,有计划地在各地建立列宁小学。抗日战争时期,义务教育在根据地进一步制度化和正规化。陕甘宁边区实施免费儿童教育普及政策,健全正规学制。晋察冀边区要求“至少每行政村设一小学,每行政区设一完全小学或高小,每专区设一中学”。各边区根据地还发展民众教育,推进识字运动,消灭文盲。解放战争时期,随着经济状况的改进,中国共产党更加注重对义务教育的基本保障,政府安排经费修缮校舍,改善教师待遇,以提高义务教育的质量。当时规定解放区的教师待遇与民政干部大体相当,实行等级薪米制度,华北解放区太岳“公立中学的教员待遇分小米200斤、220斤、240斤、270斤和300斤”。从制度上扭转了教师是自由工作者的传统思想,由政府保证教师的薪资。义务教育的核心即是政府提供免费的公共教育,欧美的义务教育制度的确立是仰赖法律的规定,我国亦然。
3.规定国家和政府有保障教育平等的义务
受教育权的核心和起点是每个人均具有平等地接受教育之机会。由于智力、健康、家庭出身等偶然因素,人并非生而平等,教育是消除此种事实性不平等最好的制度性方法。教育不仅为每个人提供了精神自由的可能性,亦能帮助人成为自主的负责任的公民,在最基本的意义上达成法律上的平等。平等的受教育权首先是接受教育资格的平等。
针对中国历史上女性的受教育权长期被剥夺的不公平现实,法律用几近迫切的方式“确定男女绝对平等”。1931年的《苏维埃共和国宪法大纲》规定彻底实行妇女解放,保障妇女有平等地接受教育的权利。抗战时期各边区的法律文件也都规定了妇女与男子同权,有权接受教育等。1934年的一份调查资料显示,在“兴国夜校学生女子占百分之六十九,识字组女子占百分之六十。……妇女不但自己受教育,而且在主持教育,许多妇女在作小学与夜校的校长,作教育委员会与识字委员会的委员了”。
此外,共产党政权保障了偏远地区、少数民族的教育权。法律规定尊重民族地区的文化和风俗习惯,保障其语言文字自由,蒙古族、回族等在政治、经济、文化上与汉族平等,在边远地区推行教育,在少数民族地区采用民族文字教科书。边区政府的施政纲领还特别规定了社会游民的受教育权。
(三)本阶段教育立法的基本特征
1.国家意志突出,教育立法公法特征鲜明
1934年,毛泽东总结苏维埃教育的经验,提出中国共产党的教育方针时说:“苏维埃文化教育的总方针在什么地方呢?在于以共产主义的精神来教育广大的劳苦民众,在于使文化教育为革命战争与阶级斗争服务。”抗日战争时期“一切工作的总目标就是打倒日本帝国主义”,因此,法律规定“高度的发扬边区人民的民族自尊心与自信心,反对一切悲观失望、妥协投降的倾向”。这使得根据地的教育在与日本的斗争中发展起来,教育的内容结合了抗日战争的需要。1945年毛泽东在《论联合政府》中指出,“一切奴化的、封建主义的和法西斯主义的文化和教育,应当采取适当的坚决的步骤,加以扫除。……中国国民文化和国民教育的宗旨,应当是新民主主义的;就是说,中国应当建立自己的民族的、科学的、人民大众的新文化和新教育”。这奠定了解放战争时期教育方针的基本内容。因此法律规定要“摧毁敌伪奴化教育”,“废除法西斯的奴化教育”,东北行政区的政委在会议上说,“我们的国民教育,就应该配合协助发动广大群众参加保卫和建设东北解放区的斗争”。通过制定教育政策、审查和改造师资、审查与编写教材、审查敌伪所办学校的行政许可等,中国共产党改造教育系统,使之符合国家需要。1948年中共中央判断解放战争即将结束,因此发出《关于九月会议的通知》,要求“夺取全国政权的任务,要求我党迅速地有计划地训练大批的能够管理军事、政治、经济、党务、文化教育等项工作的干部。……解放区的学校教育工作,必须恢复和发展”。这些立法或决议,充分彰显了教育为政治的国家意志。
2.教育法律以保障行政权的行使为核心
当时的相关法律中对教育行政权的行使的规定,可谓巨细靡遗。可以显见,在中国共产党政权创设期,教育权就是公权力的重要组成部分,通过颁布政策法规的方式,中国共产党保障了教育行政权的有效、统一行使,确保教育的公权力遍及全部教育形式、贯穿教育的每个环节。此外,教育立法深入微观层面。法律内容涵盖各类学校,规定了学校设立、教育目的、入学资格、修业年限、课程设置、教材费用和膳食费用、教师待遇等内容。教育立法从一开始下沉至微观层面,奠定了我国此后教育立法的基本特征,即教育法律制度密度高、内容细。
3.立法保护人权性质的受教育权,具有一定的启蒙色彩
就前述内容而言,公民的受教育权在立法中得到了较为全面的体现,尤其强调贫苦的工农、妇女、少数民族的受教育权,体现了较为先进的平等教育法律理念。将受教育权作为一项人权,是1948年《世界人权宣言》的规定,我国在1948年之前的立法中,即已经体现了该项权利。1942年《陕甘宁边区保障人权财权条例》第一条规定:“本条例以保障边区人民之人权财权,不受非法之侵害为目的。”同时规定:“边区人民有享受教育的权利。”这是充分学习、吸收法国人权宣言和苏联立法的结果,对于当时的中国而言,具有启蒙色彩。
4.教育立法带有一定的战时色彩,保障灵活多样的教育形式和方法
从第二次国内革命战争时期到抗战时期,再到延安时期,中国共产党领导的教育,在艰苦的条件下,探索了多种形式的教育组织方式,教学方法灵活多变,教育内容与生产生活结合密切。开展群众性的教育运动等,是“长期农村环境与战争环境中的产物”,宣传和教育常常结合在一起,具有一定程度的非正规教育特征。比如为扩大党的影响,中共中央决定“应力争在社会教育、职业教育中的活动,特别注意乡村小学教师巡回教师中的工作和通俗读物的编辑。在党力量占优势的地区,应有系统地去计划与检查一般的国民教育”。为抗日需要,决定在部队中“增加抗日政治课程,对干部及兵员教授东四省及华北五省地理,教授日本现状”。受制于当时的政治、经济条件,当时的学校学制也比较短,教学时数也比较少。比如曾规定“估计到抗战时期的政治经济条件,小学教育的年限不可提得太高,暂时以采用三、二制或四、二制为宜,即初小三年高小二年或初小四年高小二年,初小为义务教育,以政治动员及政府法令配合进行之。每学年分二学期,每学期修业以二十周为标准,延长或缩短以一周为限。……低年生每周教学时间以十八小时至二十小时为限,高年生以二十小时至二十四小时为限”。这一时期的政策、法律对此类教育给予了肯定,这为我国1949年后教育立法的探索提供了实践经验。但是,当该时期的教育经验被夸大时,则引发了教育立法的紊乱甚至破坏。时至今日,我们应客观评鉴这一阶段的教育立法,充分认识其时代和现实局限性。
二、1949—1976年:全面收回教育主权,教育立法确保公权至上
(一)全面收回教育主权
全面收回教育主权,既包括收回国民党、教会、私立学校的权力,也包括按照社会主义国家的需要,对既有的教育体制进行系统改造,董必武将大学的初步改造总结为:“决定了各大学公共必修课科目,和文法学院各系基本课程;重新评定了学生的人民助学金。”
1.全面接管学校
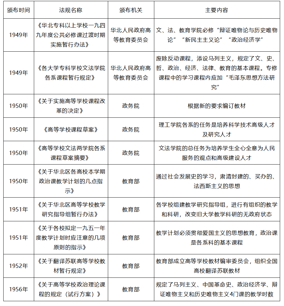
全面接管学校实际上1946年就从已经解放的地区开始了,至1952年全部完成。1947年东北解放区总结时提到,全区大中小学10385所均已实行新学制。1949年,收回教育主权成为中心任务。因此,国家迅速地颁布了一系列法规(见表1),接管教育,全面收回教育主权。1950年10月12日,教育部命令接办天主教会1925年创办的辅仁大学,时任教育部长马叙伦约见教会驻校代表,申明在独立民主的国家里,不允许外国人办学校的基本原则,也绝不允许新设这类学校。这被认为是维护国家教育主权的一项必要措施。政府颁布法律,要求教育机构一律停止接受外国的津贴,根据情况不同,改为国家公立事业单位或由中国人自办的私立学校,解除外国管理人员的董事或行政制度,外籍教师一律辞退。时任政务院文化教育委员会陆定一副主任强调,必须把处理美国津贴的文化教育救济机关和宗教团体的任务,看作是一个反对美帝国主义的政治任务。
表1 与接管教育有关的主要法规

2.建立新教育行政管理体制并调整院系
收回教育主权不仅体现在学校的接管,也表现在对学校管理体制(见表2)、学校的内部机构设置的改革上,其中对中国教育影响最大的是高校的院系调整(见表3)。当时全国共有227所高等学校,其中公立高校138所,私立高校65所,教会设立的24所。改变原来高等教育的无政府状态,“逐步实现统一和集中的领导。中央人民政府教育部对全国公立的高等学校,在方针、制度、设置计划,负责人任免、课程教材及教学方法等方面,都应该负有领导的责任”,“综合性的大学以及师范大学师范学院等均归中央教育部直接管理;独立学院和专科学校有一部分仍归中央教育部直接管理。另一部分归中央政府各有关部门办理的,其校长人选、方针、学制、课程等仍归中央教育部决定;经费、设备及其他日常行政事务方面得归有关部门管理”。
1951年11月30日,时任教育部长在政务院第113次政务会议上做了《关于全国工学院调整方案的报告》,提出了对42所工学院、6个大学工程系、17所工业专科学校的调整方案。这被认为是“有计划、有步骤地改革旧的高等教育制度、教学内容和教学方法的一个重要步骤,是适合于我们国家建设初期的特点和工业建设的需要的”。1952年,教育部召开了全国农学院院长会议,时任教育部长马叙伦作了关于高等农业学校方针任务及系、科、事业设置原则的报告,苏联专家福民和伊凡诺夫作了关于苏联农业教育发展过程、教学制度及专业设置情况的报告,教育部副部长曾昭抡作了关于院系调整草案的报告。最终大会通过了高等农业学校院系调整和专业设置草案并呈请政务院批准。至1952年9月,全国原有的高校有四分之三进行了调整院系和专业设置,原有的210所高等学校调整后共201所,私立大学全部改为公立。1953年5月,政务院第180次会议批准了教育部关于进一步调整高等学校院系的计划,加强对全国高校的统一领导。原则是改组旧大学,加强和增设工业高等学校,适当集中政法、财经各院系。1955年又对工科高校进行调整,以便与工业基地相结合。
这是一次有计划、有步骤地改革旧的高等教育制度、教学组织的重大举措,是中国教育史上里程碑式的事件,高等教育基本收归教育部或相关部委管理。综合性大学大多数被拆分,归拢合并后的专业性院校与国家的经济建设结合密切。
表2 与管理体制有关的主要法规
表3 与院系调整有关的主要文件

(二)改造教育内容
教育内容的改造即建立社会主义的教育制度,对课程、师生的思想等均进行了系统改造。改造的方向是“进行革命的政治教育,肃清封建的买办的法西斯主义的思想”,以凸显中国教育的独立性、民族性。选用新民主主义的、科学的、大众的、反帝反封建的文化和马列主义改革课程是一个重大举措,也是学习苏联教育经验结果。比如法学专业的任务是“培养以马列主义的科学观点分析政治法律问题,并培养新民主主义国家立法司法干部的基本知识”。开设的课程包括马列主义法律理论,新民主主义的各项政策法令,马、恩、列、斯和毛泽东重要著作的名著选读课等。选修课主要是与国家联系密切的课程,主要是公法课程。此外,体育课程也应该是民族的、科学的、大众的。强调体育训练与体育运动对于国防事业、生产劳动及其他各种建设事业的重大积极作用。1951年1月23—26日,教育部在北京召开会议,审查制定了51所学校的课程草案、教学计划和课程改革实施情况。会议专门审查了政治课的开设情况是否符合教育部的规定,认为“各校一般都能重视政治思想教育,规定了政治课的学习……而且很多学校都已成立了教研组”。
教授、讲师、助教、教员、职员等,是靠工资薪水来维持生活的,属于工人阶级。卫生部发文强调小学教师与干部享受同样的医疗待遇。但这一情况到1957年则改变为“一部分知识分子还没有接受或者还不赞成马克思列宁主义”,因此“教育者必须受教育”,从而扭转了对教育工作者的政治和法律定位。总之,这一时期对教育进行了全面深入、坚决地改造,高等教育更是重中之重。(与课程相关的法规,参见表4)
表4 与课程有关的主要法规

由以上表格中罗列的法律法规可以看出国家对课程改革的重视程度。政治课更成为学校的必修课,思想政治教育贯穿教育始终。
收回教育主权的一系列教育立法内容实质上来自于两方面的经验和制度。
第一,师法苏联。在1949年10月的中苏友好协会总会成立大会上,刘少奇在总报告中说:“在过去就是学习苏联,‘以俄为师’,所以能够获得今天这样的胜利。在今后我们要建国,同样也必须‘以俄为师’,学习苏联人民的建国经验。现在苏联有许多世界上所没有的完全新的科学知识,我们只有从苏联才能学到这些科学知识。例如:经济学、银行学、财政学、商业学、教育学等等。”时任教育部副部长钱俊瑞总结指出,政务院经过讨论,“接受苏联的先进经验,有计划、有步骤地培养新中国的各种建设干部”。具体而言,就是学习学校体制及“苏联的教材、教法以及教育理论、教育制度”。
第二,采纳1949年以前中国共产党领导下的教育制度经验。鉴于当时中国急需大量干部和工人,全国的识字率较低,为快速培养人才,决定“普遍举办工农速成中学……大量办理工人业余补习教育……进行全国规模的识字教育”。这一做法则吸收和采纳了1949年以前中国共产党领导下的教育制度经验。
(三)受教育权
1954年宪法规定:国家设立并且逐步扩大各种学校和其他文化教育机关,以保证公民享受教育权利。这一规定对于当时的中国而言,是非常必要和紧迫的。当时对这一权利的认识是“社会主义类型的宪法,关于公民的权利,不以规定形式权利为限,而着重于实现这些权利的物质条件”。
国家为保证公民的受教育权提供物质、师资等基础保障。“一九五三年年底,全国小学生已达到五千五百余万名,比旧中国历史上最高年份小学生数增加百分之一百三十五。”当时师资短缺问题比较严重,扩大师范院校规模也成为这一时期的教育立法热点。为同时开展多种办学形式,尽力扩大受教育人数,教育部专门颁发了《师范专科学校暂行教学计划》并增加短训班,各地还成立大批自学组织,组织未能升学的高小和初中毕业生进行自学。普遍设置幼儿园,“保证了我国妇女得以更广泛地参加各种生产活动,参加各种社会和政治活动”,“在苏联专家帮助下,制定了幼儿园教学纲要,废除了以儿童为本位的自由主义教育思想为基础的单元教学,规定了全面发展的幼儿教育,以体育为首要任务,同时重视智育、德育和美育的培养,重视集体主义的教育”。开展职工业余教育。1955年中国文字改革委员会颁发了《汉字简化方案草案》,简化汉字以利于学习和传播。公立学校不收取学费并为部分学生提供资助。1956年教育部发出了《关于全国高等学校研究生人民助学金标准问题》的通知,视具体情况,大约每人每月发放45元助学金。学生可以通过中华全国学生联合会参与国家和学校管理,这也是我国受教育权行使的重要制度。
(四)本阶段教育立法的特征
1.先立后废、政策主导
收回教育主权的过程中,教育立法发挥了制度保障作用,但也埋下了立法绝对服从政治需要的隐患。各地纷纷创办农民大学、劳动大学,部分县甚至公社下均创办了大学。“教授要按所种作物的产量评级”,每亩产5000斤可评一级教授。1958年,河南省孟津县的翟泉红专大学仅用了半个月即创办了拥有17个系的综合大学。同年9月,中共中央、国务院发布《关于教育工作的指示》,指出要将全面规划与地方分权相结合,在党委领导下,走与群众相结合的路线,用15年左右的时间普及高等教育。此后,各种转批的报告、指示、意见等逐渐成为教育管理的规范性文件形式,学校的管理渐渐陷入混乱之中。
除了前面已经列举的法律法规外,本阶段还有一些法律、法规,对于规范教育起到了作用。
表5 1956—1966年的主要教育法规

1966至1976年间,教育管理以指示、文件、批复、转批报告、纪要、人民日报社论等形式发布,中国的教育也进入一段动荡时期。
2.公权至上、服务政治
中华人民共和国成立初期,教育立法强调社会主义教育与资本主义教育的不同。社会主义教育的目的是要“消灭城市与乡村的差别和消灭脑力劳动与体力劳动的差别”,因此中国共产党领导的教育方针是“教育为工人阶级的政治服务”。教育立法深入学校治理的各个方面,从课程设置到教材编写,再到考核方式、学生分配去向等,皆有法律法规或教育部的通知、指示作出明确规定。以教材为例,在国家教育行政部门的直接组织、管理下,1950年人民教育出版社出版了全国通用教材,强调文以载道、文道统一。1956年《小学语文教学大纲(草案)》的编写说明中指出:“小学语文课是以社会主义思想教育儿童的强有力的工具。”语文教学完成的五项任务中前三项均为政治性任务:“1.树立对社会主义的信心。2.树立辩证唯物主义世界观的基础。3.培养共产主义道德。”公权力全面深入教育的目的是确保教育服务于政治,服务于国家。
1966至1976年间,教育立法与政治的关系由初期教育立法服从政治需求,演变为政治“挂帅”,直接指挥教育。教材编写“必须突出无产阶级政治、突出毛泽东思想”。
3.教育民主泛化
1958年,中共中央、国务院发布《关于教育工作的指示》,要求“在一切学校中,必须把生产劳动列为正式课程”。时任宣传部部长陆定一发表文章《教育必须与生产劳动相结合》,提出要人民群众办教育,贯彻全民办学,以便培养全面的人。为此,改革学习模式和考试模式。1966年7月13日,教育部发出《中小学招生、考试、放假、毕业等问题的通知》要求中小学各年级的学期考试,凡是没有举行的,一律不举行,改由师生民主评定。城市中小学毕业考试一律不举行,采取民主评定办法考核成绩。
4.面向国际强调教育主权
中国恢复在联合国教科文组织的合法席位以来,特别强调教育主权,要求该“组织在促进教育、科学和文化领域的国际合作事业中,应该尊重各国的主权和独立,清除和抵制帝国主义、新老殖民主义和霸权主义在教育、科学、文化领域对发展中国家的危害和影响,特别是要反对和防止超级大国进行控制和渗透”,“至于一个国家在教育、科学、文化领域实行什么样的政策,制定什么样的计划和规划,这是各该国家的主权和内政,只能由各个国家的政府和人民根据本国的具体情况来决定”。
三、1977年至今:适度节制教育管理权,深化保障受教育权
(一)教育立法保障公权主导、服务国家战略
1.引领国家战略转型
1977年5月24日,邓小平在同王震、邓力群的谈话中,指出要“从小学抓起,一直到中学、大学。……要经过严格考试,把最优秀的人集中在重点中学和大学。”这个讲话对恢复高考起到了关键作用。5月27日,教育部发出通知,恢复西南政法学院。10月13日,国务院转批了教育部《关于一九七七年高等学校招生工作的意见》及《关于高等学校招收研究生的意见》,高考正式恢复。邓小平在科学和教育工作座谈会上对教育的定位是:“我们国家要赶上世界先进水平,从何着手呢?我想,要从科学和教育着手。”教育再次成为国家战略转型的先行者,由此开启了我国教育立法的一个新的阶段。1983年,邓小平提出了“教育要面向现代化,面向世界,面向未来”,确定了此后教育立法的基调:服务国家战略、教育现代化。
值得关注的是,自1978年开始,国内教育界开展了关于教育的性质、功能等长达七年的大讨论,其间译介了诸多国外教育理论的作品,对教育的方针、目标、价值、发展趋势、管理体制、学校的内部机构、教材、课程等均进行了较为深入的讨论,讨论意见最终被吸收进1985年《中共中央关于教育体制改革的决定》(简称《决定》),《决定》体现了教育法治理念以社会目标为中心的重大转变,教育由“为无产阶级政治服务”转向“为社会主义建设服务”,为此“必须从教育体制入手,有系统地进行改革”。
2.建立国家和学校二元权力学位授予制度
随着高等教育的恢复正常,考虑到学位授予的需要,我国于1980年颁布了《学位条例》,当年成立了国务院学位委员会,下设学科评议组作为学术性工作组织。从1981年开始实行学位制度,1983年开始授予名誉博士学位。《学位条例》设置了学位授予的条件,同时也规定授予学位的高校可以制定本单位的标准。授予学位必须经过国务院学位委员会审定,使得客观上形成了由国家和授予单位共同行使学位授予权的二元权力格局。后来成立的省级学位委员会也参与了学位授予的管理工作,但并非学位授予的权力主体。
(二)教育立法深化保障受教育权
受教育权的内涵在全球化时代更加深入。受教育权作为宪法性权利,既得益于国内立法的不断扩展和深化,同时也受加入国际公约的推动,我国的教育更加公平,法律赋予了受教者更多的教育内容、教育形式选择自由。终身教育则使得受教育权的时间跨度更大。
1.教育自由的制度保障
受教育的自由权就其本质而言是权利人对自己人格塑造的权利,因此与人格权高度相关。因此,2001年最高法院开启了通过司法解释,准许援引宪法条文作为民事判决依据,保护当事人受教育权的尝试。最高人民法院在《关于以侵犯姓名权的手段侵犯宪法保护的公民受教育的基本权利是否应承担民事责任的批复》中指出:“经研究,我们认为,根据本案事实,陈晓琪等以侵犯姓名权的手段,侵犯了齐玉苓依据宪法规定所享有的受教育的基本权利,并造成了具体的损害后果,应承担相应的民事责任。”司法解释中涉及的这一案件引起了学术界和司法界的广泛讨论。无论持何种观点,基本上都承认受教育权具有民事权利性质,可以追究责任人的民事责任。而《刑法修正案(十一)》对冒名顶替上大学进行了回应,从而使得受教育权成为刑法保护的法益,进一步加强了对受教育权作为人格利益的保护。
教育自由表现为受教育者有权利选择接受何种教育。换言之,一个国家只有允许多种办学形式的存在,受教育者才能享受这一自由。自1993年《中国教育改革和发展纲要》提出“在国家有关法律和法规的范围内进行国际合作办学”,这一权利得到重视。1995年即颁布了《中外合作办学暂行规定》,除义务教育及国家规定的特殊教育外,均允许采取中外合作办学的方式举办并“自主地实施教育教学活动”。此外,国务院还颁布了《中外合作办学条例》(2003年)等一系列法规。加入WTO后,教育作为一种服务,国际资本被允许参与国内办学,虽然相关文件要求“增强政治敏感性,牢固树立教育主权的意识”,但允许国际化的教育机构在课程设置、教材选用、教学方法、教学语言等方面各有其特点。鉴于这些并非教育主权的核心权利,我国在这些方面作出了适度让步。1982年,国务院批转了《自费出国留学的规定》,此后出国留学人数也逐年攀升。1995年颁布的《教育法》还规定“国家鼓励企业事业组织、社会团体、其他社会组织及公民个人依法举办学校及其他教育机构”。2002年又颁布了《民办教育法》,至2020年,民办教育占比达到34.76%,为受教育者提供了多种选择。
2.教育平等的制度保障
教育平等首先表现为接受教育的资格平等。于我国而言,主要是性别平等、城乡平等、少数民族和残疾人的教育平等等。除了宪法的规定,《教育法》第三十七条也规定了教育平等权。第二款还特别强调了女子与男子在入学等方面享有平等的权利。为保障贫困人群的受教育权,除了义务制教育外,国家和社会还应提供各种形式的资助。2007年国务院决定对经济困难的高校和中职学校学生提供资助,补助形式多种多样。2011年,财政部和教育部联合发文,建立了学前教育资助制度。
我国分别于1994年颁布了《残疾人教育条例》,2007年签署了《残疾人权利公约》,以法律制度“保障残疾人享有平等接受教育的权利,禁止任何基于残疾的教育歧视”。教育部制定了相应的课程标准,引导广大教师依据课程标准组织教学。为保障残疾人不被贴上标签,教育部又制定了相应的指导意见,以保障残疾儿童有机会像正常人一样进入普通学校就读,使得残疾人能够接受与正常人一样的优质教育。国务院为督促省级人民政府履职尽责,制定了相应的评估指标体系,设置了保障制度、保障措施、保障状况、监督机制等4个一级指标、10个二级指标、48个三级指标,其中包括对政府的问责指标。
教育平等既是人的平等,也是知识内容上的平等。随着资格平等的保障水平越来越高,近些年教育平等也开始深入教育的内容。一些地方编制了性别平等教育指导大纲或指南,以扭转教育内容中对女性的类型化排斥现象。
教育法还保障公民有权终身接受教育,规定国家“为公民接受终身教育创造条件”。目前我国国家层面尚未制定终身教育法,但已有少数地方进行了立法探索,事实上,慕课等教育方式在实质上给终身教育提供了机会,教育的内容更加开放,且容易获得,促进了教育公平。
这些立法比较全面地构筑了保护教育平等的法律制度体系。随着教育平等的法律保障水平不断提高,追求教育卓越已经逐渐成为教育平等的新内涵,形式平等向因材施教的实质平等过渡。随着人工智能时代的到来,教育范式开始转换,个性化教育成为可能。因此,我国应尽快研究相关立法,以保障新的教育技术能有效地应用于对每个人能力的开发和培养。
(三)本阶段教育立法的主要特征
1.体系初成、编纂法典
《教育部政策法规司2021年工作要点》提出要启动教育法典的编纂,主要是基于我国的教育立法已经初步形成。目前已有10部教育法律,国务院行政法规和教育部行政规章近200部,还有大量地方教育立法。教育法律可谓蔚为大观,体系初成。下一步则是基于体系化的方法,补充欠缺的部分,解决疏漏和制度之间的错位与冲突。通过教育法典化,理顺教育法律关系,明确各自的权力、权利、职责、义务。从形式到内容,全面构筑科学的教育法律体系。
目前教育立法中欠缺的部分包括学前教育法、家庭教育法、老年教育法、终身教育法、特殊教育法等,此外,还应研究制定环境教育法、人工智能教育法、跨国教育法等,以适应生态文明转型的需要,应对人工智能时代教育的规制等问题。
2.公法主导、私法生长
教育法总体上仍然属于公法性质的法律。这一时期的教育立法,相对于前一个阶段,国家对教育的绝对控制权有所减少。随着市场化、全球化的进程,私法因素开始萌芽,但国家对教育的管理依然非常深入和全面。教育行政主管部门的监管范围十分广泛,比如高等教育的设立、分立、合并、变更,高校的章程核准,教材审定,学位点、学科名录审核,本科专业审批,义务教育阶段的教材等也属于国家高度关注的管理事项。
本阶段教育立法的一个特点是私法开始生长。自1982年宪法规定鼓励社会力量办教育以来,民办教育发展非常迅速。自1992年中共中央、国务院《关于加快发展第三产业的决定》将教育事业作为重点产业之一以后,教育产业化成为政策制定和立法讨论的热点。1993年发布的《中国教育改革和发展纲要》提出要“逐步建立以政府办学为主体、社会各界共同办学的体制”,此后,社会办学快速增长。1997年国务院颁布的《社会力量办学条例》规定学校可以设立董事会,其治理结构模仿企业进行设置。随着加入世界贸易组织谈判的推进,教育作为服务贸易的属性逐渐为教育界所接受,经济学界更是强调“教育是一个产业,不同于行政管理部门”,提出根据市场规则,“非义务教育要企业化、市场化、商品化、大众化”。2002年我国正式颁布《民办教育促进法》,该法对民办学校的教育收费给予了较大的自主权。此后,各地纷纷制定条例、办法等,推动民办学校的发展。这些立法基本上强调了民办教育的独立性、专业性、公正性、公益性,均要求民办教育机构采取法人治理结构,设置理事会或董事会。教育收费则充分考虑市场化因素,发改委牵头教育部、劳动和社会保障部制定的《民办教育收费管理暂行办法》提出了收费标准应考虑补偿教育成本和合理回报两大因素。教育产品的私人物品性质充分释放,形成了教育市场。教育部专门制定了教育服务合同标准文本,供接受服务者参考使用 。这些足见由此展开的法律规制,已经呈现出更多的私法内容。
3.积极参与教育国际治理
教育始终与国家的政治、经济力量高度相关,也与国家在全球的竞争力相关。我国1978至2019年,留学人员累计高达656.06万人,在国内课程中也开始大量开设国际化的课程、引进外国教材、聘用外籍教师、加强学分互认等。教育的国际化规模、程度均呈现快速上升特点。论文的国际发表量更是增长速度惊人,“2019年SCI论文数量与2000年相比,翻了16倍多”。在教育国际化推进的过程中,我国也积极加入与教育有关的国际公约(参见表6),与其他国家签订学历互认协议,参与全球教育治理体系。截至2020年,“中国已与188个国家和地区、46个重要国际组织建立了教育合作与交流关系,与54个国家签署了高等教育学历互认协议”。高等教育的全球化规则体系正在形成之中。
表6 我国加入教育类国际公约

必须要关注的是,在教育的全球化过程中,国家维护本国的传统文化和教育主权始终是主题之一。“学校正在成为超出民族国家控制的力量和行为者”。威斯特伐利亚国家体系维护的主权观念和权力,受到了跨国教育机构的政治、经济、文化愿望的影响。在由教育构筑的无形空间之内,“权力在一系列全球、区域和地方行政者、过程和机构之间进行交换、共享和分配”。国际学术研究议题的设定大多数掌控在少数几个以英语作为交流媒介的国家之中,这些国家创办的期刊,以一种隐性但强大的力量引领着国际学术的方向,也左右着内涵于学术研究之中的价值。国际教育计划则以一组课程的方式,在传递知识的同时,塑造受教育者的思维体系,由此提高了其所代表的机构和文化的软实力。即便是文化传统高度趋同的欧洲,也强调教育计划“必须允许保持每个国家的传统和它们各自教育制度的多样性”。目前我国尚无跨境教育法。而跨境教育监管“是经济自由主义、超越领土和主权的混合体”,一方面给受教育者提供了多样化的教育机会、多元化的教育内容,另一方面也给教育主权的维护带来一定风险。我国应尽快研究教育全球化给教育主权带来的潜在影响并尽快立法。
结 语
百年中国的教育立法是教育主权和受教育权的双重变奏曲,早期我国争取教育主权是对16世纪以来教会教育制度的一次总的反馈,强调国际法意义上政治国家对于本国教育的最高控制权,强调国家的教育立法、行政管理权和司法管辖权。20世纪三四十年代,我国形成了党领导下的教育体制。借鉴苏俄,制定了一系列教育法律法规,具有强烈的社会塑造功能。在将受教育权确立为宪法性权利的同时,规定政府提供义务教育并保障教育平等,具有显著启蒙性质。1949至1976年间,国家全面收回了教育主权,对既有的教育体制进行了系统性改造。法律深入教育管理的细节和教育内容的设定,规定了各大学公共必修科目,政治课成为学校的必修课,思想政治教育贯穿教育始终。1954年宪法规定要保证公民的受教育权,鉴于当时的发展阶段,该时期重在为受教育权的实现提供物质条件。1977年以后,教育再次成为国家发展的先导战略,随着中国国民平均收入的提高,教育形式变得更加多元化和全球化,受教育权者的自由选择权增加。教育平等也大大提高,国家颁布了一系列立法,尤其关注残疾人、妇女等弱势群体的受教育机会。与此同时,教育主权再次需要立法维护。
中国的教育立法自中国共产党领导早期开始,即具有强烈的公法色彩,立法确立和保护管理部门拥有全面而具体的管理权力。1949年之后,我国一方面吸收早期共产党领导教育的制度经验,另一方面继续学习苏联,使教育立法绝对服从政治,埋下了教育法治被破坏的隐患。1966至1976年,教育民主一度泛化,教育管理以指示、文件、批复、转批报告、纪要、人民日报社论等形式发布,中国的教育也进入一段动荡时期。直到1977年,教育法治方进入恢复期。建立了国家和学校二元权力学位授予制度,教育法总体上仍然属于公法性质的法律。教育行政主管部门的监管范围十分广泛,高等教育的设立、分立、合并、变更,高校的章程核准,教材审定,学位点、学科名录审核,本科专业审批,义务教育阶段的教材等也属于国家高度关注的管理事项。但在市场化进程中,教育的服务功能得到承认,私法也得以生长。民办教育方面的立法强调民办教育的独立性、专业性、公正性、公益性,要求民办教育机构采取法人治理结构,设置理事会或董事会。教育收费则充分考虑市场化因素。教育产品的私人物品性质得以充分释放,形成了教育市场。由此展开的法律规制,已经呈现出更多的私法内容。此外,中国也汇入了教育全球化的洪流,也正积极参与国际教育法律规则的塑造。在教育的全球化过程中,在积极参与教育国际治理之际,维护本国的传统文化和教育主权始终是主题之一。目前我国的教育立法已经初步形成,已有10部教育法律,国务院行政法规和教育部行政规章近200部,还有大量地方教育立法,即将启动教育法典编纂。将教育权和受教育权、公法与私法的关系作为新的维度,给出其恰当定位,是中国教育法典的理论内核之一。
【引用格式】高利红:《百年中国教育立法的演进——以教育主权和受教育权的双重变奏为主线》,《新文科教育研究》2022年第1期,第33-58页。
新文科教育研究
投稿邮箱:
xwkjyyj@126.com;xwkjyyj@zuel.edu.cn
